宏光协和城邦
类别:楼板裂缝加固 浏览量:1737 发布时间:2018.06.11
概述
1 本工程为宏光协和城邦局部楼板出现裂缝、漏水且楼板刚度、承载力不足;
2 针对现场产生的现象,我公司经过现场勘查、测量、楼板承载力验算,对楼板上出现的裂缝进行注胶、修补,板底粘贴碳纤维提高承载力,板面采用高强度聚合物材料全面处理,加固后经检验楼板的防水效果、及承载力有显著提高。
3 本次加固维修设计使用年限同主体结构使用年限(50年)
一、定义:裂缝修补技术是是一种针对混凝土裂缝这一常见工程危害进行修复、加固的施工处理技术。对于梁板等承重构件裂缝除进行修补外尚应进行加固处理。
二、修补方法:
(1)表面封闭修补法
利用混凝土表层微细独立裂缝或网状裂纹的毛细作用吸收低粘度且具有良好渗透性的裂缝封闭修补胶液封闭裂缝通道,提高结构的耐久性。对有防渗要求的结构部位,还应在裂缝表面粘贴玻璃纤维布(GF布)或碳纤维布(CF布)以增强封护作用
适用条件:裂缝宽度w<0.15mm
(2)灌缝胶注射修补法
以一定的压力将低粘度、高强度的高分子聚合物裂缝灌缝胶注射入裂缝内,胶液固化后将开裂两侧的混凝土连接成结构整体;胶液还能进一步渗透到裂缝周围的混凝土毛细缝隙中,形成较宽的加固带,并能沿着钢筋走向渗透,保护钢筋和增加钢筋与混凝土的粘合力,起到对裂缝修复并对结构局部增强并提高耐久性的作用。
适用条件:0.1mm≤ w ≤1.5mm的静止型独立裂缝、贯穿性裂缝以及蜂窝状混凝土局部缺陷的补强和封闭
(3)压力注浆修补法
在一定的时间内,以较高的压力将修补裂缝的超细无收缩水泥注浆料、改性聚合物水泥注浆料及不回缩微膨胀水泥注浆料压入裂缝腔内,填实混凝土结构裂缝空间形成结构整体
适用条件:w ≥0.15mm的静止型裂缝、大型结构的贯穿性裂缝、大体积混凝土的蜂窝状严重缺陷以及深而蜿蜒的裂缝。
(4)填充密封修补法
在构件表面沿裂缝走向骑缝凿出或切出槽深和槽宽分别≮20mm和15mm的U型构槽,然后用改性环氧树脂或弹性填缝材料充填,并粘贴GF布或CF布封闭其表面;当为活动裂缝时,槽宽按15mm+5 w max确定。
适用条件:w ≥0.5mm的活动裂缝和静止裂缝
三、裂缝修补的作用
(1)抵御诱发钢筋锈蚀的介质侵入,延长结构使用寿命;
(2)通过对混凝土补强保持结构、构件的完整性;
(3)恢复结构的使用功能,提高其防水、防渗能力;
(4)消除裂缝对人们形成的心理压力;
(5)改善结构外观。
四、案例图片

粘贴纤维复合材加固
一、定义:粘贴纤维复合材加固技术是采用高性能环氧类粘接剂,将纤维复合材(碳纤维布、芳纶纤维及玻璃纤维)粘贴在建筑结构构件表面,使两者共同工作,从而提高结构构件的(抗弯、抗剪)承载能力的技术。
二、适用范围:
1、本技术适用于钢筋混凝土受弯、轴心受压、大偏心受压及受拉构件的加固;
2、加固构件长期使用的环境温度不应高于60度,处于特殊环境(如高温、高湿、介质腐蚀、放射等)应采用相应的防护措施。
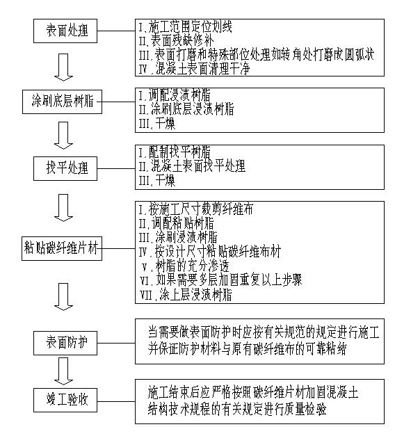
三、工艺流程
施工准备→混凝土表面打磨处理→卸荷→混凝土表面修补→粘贴纤维布→固化→检验→表面防腐处理。

四、案例图片

河南舜禹建筑工程有限公司是一家具有独立法人资格,"独立核算、自负盈亏"的企业。公司注册资金7500万元,拥有强大的技术团队,为您提供专属的房屋改造加固,房屋裂缝修补,地基处理及开门加固、粘钢加固、包钢加固、结构改造及加固、别墅改造加固、结构改造加固、新开门洞加固,地基沉降加固,碳纤维加固、植筋加固、承载力补强加固、房屋改造加固、砼体切割拆除、承重墙开门开窗等业务。
欢迎大家前来咨询;咨询热线:徐经理:15617576828